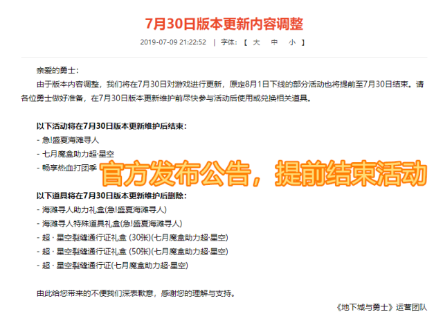
大家好,本期小铭为玩家带来的是有关于DNF夏日活动的相关解析。可能有很多玩家还不清楚,大家先看一下DNF官网最新的公告。

有没有感觉很惊喜?小铭玩DNF这么多年了,第一次见官方如此着急,还没到活动结束的时间,就匆匆下架活动。其中主要涉及的,包括盛夏海滩寻人,七月魔盒助力超星空,热血打团季。

对于盛夏海滩寻人活动,小铭之前出过相关攻略,这里就不和大家多说了。咱们这里主要聊一聊DNF官方为什么这么着急下架活动。第一种猜想,就是策划“换人了”,因为最近DNF的热度下降这么快,官方也顶不住压力,权衡各方的结果,最好的处理方法就是换一个团队,这样DNF才能产出全新的活动内容,吸引或者回流玩家。

第二种猜想,小铭认为可能是夏日第一弹活动中,那些NPC穿着过于清凉。虽然我们的夏日套包裹的很严实,但这个活动角色,也不能有穿着比基尼,所以策划将这个盛夏海滩寻人,直接结束,而不是后续还可以继续做。

可能有玩家不相信小铭说的,其实我们可以从一些小小的端倪中得到解答。首先策划为什么要将夏日活动结束,而不是单单开放第二弹呢?肯定是因为某些必要的原因,导致必须通过结束的手段,才能达成目的,这里小铭猜测是为了“和谐”。

当然如果是第二种猜想,可能对玩家没什么实质性的帮助,但若是小铭猜测的第一点,那么全新的DNF时代将来临。新的DNF活动所赠送的奖励不会太差,毕竟都这么着急了,如果还没有丝毫的变化,只能说DNF官方已经放弃这个游戏了,现在所做的只是为了加快游戏进度,卖的不好的礼包赶紧下架,卖得好的礼包多卖几天。

说到这里,其实还有最后一种猜想,也是最符合现实的一种。一般游戏里的盒子,都会在当月的上旬更新,这一次为什么将其拿到七月底呢?提前更新活动可以理解,为什么要附带一个盒子的更新呢?

是不是有可能,策划的本意就是更新这个盒子,因为当前能开出的星空原石礼盒,拍卖行价格极低,玩家又不需要,所以导致7月份的业绩没做出来,策划为了防止影响8月份的业绩,所以在月底将其更新。但是考虑到只更新盒子,玩家会有舆论,所以顺带更新了活动,掩耳盗铃!
不知道看完文章的你,认为是哪种原因呢?策划做了这么多与玩家认知相反的事情,现在如果再搞事情,只会使得更多玩家脱坑,希望这一次策划的动机是好的,而不仅仅只是为了赚钱。








